PA视讯(中国区)官方网站
首页
走进PA视讯(中国区)官方网站
PA视讯(中国区)官方网站简介
董事长致辞
PA视讯(中国区)官方网站之路
组织架构
营业结构
声誉展示
企业文化
PA视讯(中国区)官方网站故事
匠筑精品
流金岁月
PA视讯(中国区)官方网站人物
司庆盛况
庆典寄语
党建引领
党建动态
先进事迹
红色影象
动态信息
PA视讯(中国区)官方网站要闻
公示通告
图片新闻
公司视频
媒体关注
平面刊物
效劳领域
工程效劳
地产置业与社区效劳
延伸效劳
效劳领域
工程效劳
地产置业与社区效劳
新质料新能源
PPP
教育
可一连生长
项目治理标准化
手艺立异
深化设计
装配式制作
绿色修建
数字制作
EPC
结构外洋
大客户相助
爱心PA视讯(中国区)官方网站
慈善综述
爱心历史
数说慈善
典范项目
暖心故事
加盟PA视讯(中国区)官方网站
乐活PA视讯(中国区)官方网站
职等你来
首页
走进PA视讯(中国区)官方网站
PA视讯(中国区)官方网站简介
董事长致辞
PA视讯(中国区)官方网站之路
组织架构
营业结构
声誉展示
企业文化
PA视讯(中国区)官方网站故事
匠筑精品
流金岁月
PA视讯(中国区)官方网站人物
司庆盛况
庆典寄语
建党100周年
建党动态
先进事迹
红色影象
动态信息
PA视讯(中国区)官方网站要闻
公示通告
图片新闻
公司视频
媒体关注
平面刊物
效劳领域
工程效劳
地产置业与社区效劳
延伸效劳
效劳领域
工程效劳
地产置业与社区效劳
新质料新能源
PPP
教育
可一连生长
项目治理标准化
手艺立异
深化设计
装配式制作
绿色修建
数字制作
EPC
结构外洋
大客户相助
爱心PA视讯(中国区)官方网站
慈善综述
爱心历史
数说慈善
典范项目
暖心故事
加盟PA视讯(中国区)官方网站
乐活PA视讯(中国区)官方网站
职等你来
NEWS
动态信息
PA视讯(中国区)官方网站要闻
公示通告
图片新闻
公司视频
媒体关注
平面刊物
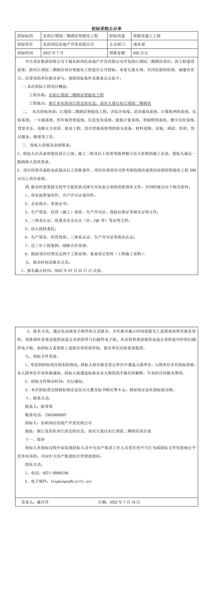
东阳江璟园二期旅馆智能化工程
宣布时间:2022/07
上一篇
返回
下一篇
执法声明
隐私政策
【网站地图】
【sitemap】